PlantVisor PRO basic concepts > Setup: basic concepts

Setup: basic concepts

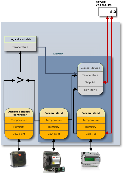
Logical diagram

Setup elements

PlantVisorPRO Locale uses the following database elements to monitor the field:

Devices

Physical devices, derived from standard CAREL templates or custom templates, connected to PlantVisorPRO Locale via serial line with proprietor or Modbus protocols.

In the setup phase, PlantVisorPRO Locale presents a list of device templates. Standard CAREL templates include their factory device setup, custom templates have their setups created in Device Editor.

Data in the two setups include:

  • parameters with default settings

  • alarm variables with set priorities

  • log and HACCP variables with recording modes

  • monitoring page with status, probes, etc.

  • relays with reset modes

A device derived by a standard or custom template is therefore already ready for monitoring as soon as it is connected to the serial line and added in line in PlantVisorPRO Locale.

Custom devices

These are devices created from models created with Device Editor which, once imported in PlantVisorPRO Locale, appear in the device model list.

They are treated the same way as standard CAREL devices.

Lines

Group of physical devices that communicate with PlantVisorPRO Locale via the same protocol and are connected to the same serial port.

Variables/parameters

Variables/parameters already set in the single devices. Variable/parameter properties are contained in device templates.

Logical variables

Variables that contain the result of logic-mathematical functions between two or more physical device variables/parameters and constants. The purpose of a logical variable is to monitor complex situations (i.e.: arithmetic averages, maximum value, etc.).

Logical devices

Group of physical variables/parameters and/or logical variables. The purpose of a logical device is to combine variables (physical or logical) that have a certain pertinence (i.e.: dairy temperature) and that are best when controlled in the same way as a physical device. In fact, a logical device is similar to a physical device, with the same data (comparison in this page, Devices paragraph).

Groups

Group of physical and/or logical devices. The purpose of a group is to group devices:

  • with the same features (i.e.: all MPXPRO)

  • that control the same preserved product type (i.e.: dairy counter, fresh produce, frozen foods)

Groups appear in Global.

A group lets the user:

  • display only group alarms

  • set up group HACCP and log graphs

  • set, using group variables, the same value on several parameters

  • provide specialized user access to certain device groups (i.e.: for maintenance).

A physical or logical device can belong to a single group.

Group variables

Device group parameters (therefore physical and logical) that can be set with a single command.

See also

Setup procedures

Setting up the site

Setting up a line

Setting up a physical device

Setting up graphs

Setting up reports

Setting up log data to be transferred to Remoto

Setting up a logical device

Setting up a logical group

User setup

Activity creation procedures

PlantVisorPRO Locale 2.2.0 - +030220771 Manual ver. 2.3 dated May, 9th 2014 - © 2007-2014 CAREL